An atlas of tissue-specific protein-protein associations helps to prioritise targets for drug discovery
Proteins that interact together usually participate in the same cell functions, and are therefore often involved in the same diseases. These interactions can differ depending on the tissue, but the extent of this variation across tissues remains largely unknown.
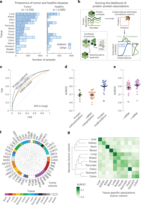
In a paper published last week, a team led by Diederik Laman Trip in Pedro Beltrao’s lab at the Institute of Molecular Systems Biology, ETH Zürich, created the first atlas of protein interactions in 11 human tissues. Mapping which proteins interact in which tissues will help uncover the specific functions of different cell types, elucidate disease mechanisms, and choose safer targets for drug discovery. This project was first conceived as part of the Open Targets research programme while Beltrao’s group was based at EMBL's European Bioinformatics Institute, then completed on his move to the ETH.

“Less than half of proteins are expressed in all tissues, so there must be huge differences between them, but we don’t have much data on tissue-specific protein interactions,” says Dr. Diederik Laman Trip, a postdoctoral researcher in the Institute of Molecular Systems Biology, and first author of the work. Determining protein interactions experimentally is an expensive, painstaking, and time-consuming process, and the models used to perform these experiments may not accurately represent human tissues.
“Our objective was to find a way to predict interactions at scale,” says Prof. Pedro Beltrao, Associate Professor at the Department of Biology, and Deputy head of Institute for Molecular Systems Biology. The team took advantage of the fact that proteins that interact together are often co-regulated, resulting in similar expression levels. “Protein abundances are correlated, and this is a surprisingly good way of predicting protein associations, even compared to some of the experimental methods.”
The team compiled publicly available data for protein abundance measurements, for over 7,000 samples across 50 cohorts of cancer patients (the heterogeneity of tumour biopsies was well suited to this analysis method, which relies on genetic variation), and correlated the amount of each protein in a tissue against all other proteins. The resulting atlas scores the probability of 114 million protein associations across 11 human tissues, available to browse in a web portal (www.ppiatlas.com).

Based on their results, the team estimates that a quarter of associations are tissue-specific. “This work has practical applications for drug discovery: if I have a series of known disease genes, I can use these tissue-specific interaction networks to predict other plausible disease genes,” says Beltrao. Treatments based on tissue-specific targets may be less likely to have off-target effects, resulting in safer and more effective drugs. In future, this analysis method could also help to identify differences in protein associations between healthy and disease tissue.
One surprising result of the team’s analysis was that gene expression is not a strong driver of differences between tissues. When the team excluded variation in protein levels explained by mRNA changes from their analysis, the performance of the method was not significantly different. Interaction differences therefore appear to be driven by other factors such as post-transcriptional control and cell-type specific cellular structures, such as synapses.
“Different cell types have different compartments. For example, neurons in the brain have synaptic vesicles, and proteins within synaptic vesicles will strongly interact. Those proteins are still expressed in other tissues, but because synaptic vesicles don’t exist in those tissues, they do not interact,” says Beltrao.
To benchmark their predictions, the team also relied on established protein-protein interactions from brain-derived material, curated through an Open Targets collaboration with IntAct. The IntAct team had two strands of work contributing to this research. First, they mapped the tissue where the interaction was detected to ontologies. “IntAct has been capturing molecular interaction data well before we had ontologies databases like Uberon,” says Kalpana Panneerselvam, a Senior Scientific Database Curator in the Molecular Networks team at EMBL’s European Bioinformatics Institute. “We undertook the task of mapping the interactions to their simplest context so that the data could be seamlessly integrated across resources.” The IntAct team also curated a brain interactions-specific dataset with 7,887 human brain interactions for 30 bait proteins for Beltrao’s group’s analysis.

The team further demonstrated the accuracy of their predictions for the synaptosome — proteins involved in neuronal synapses — using complementary data from pull downs and co-fractionation experiments in mouse brain tissue. This work identified over 37,000 high-confidence synaptic interactions, which can be used to prioritise targets for brain disorders.
The atlas will be a useful tool to generate therapeutic hypotheses. “It’s important to note that our atlas is based on predictions, and any potentially novel protein interactions should be validated using orthogonal experimental methods,” says Laman Trip.
“Our work will hopefully be a starting point for future exploration of tissue and cell-type specific interactions, and a deeper understanding of disease mechanisms.”
Reference
Laman Trip, D.S., van Oostrum, M., Memon, D. et al. A tissue-specific atlas of protein–protein associations enables prioritization of candidate disease genes. Nat Biotechnol (2025)
Research Briefing
A protein association atlas for human tissues. Nat Biotechnol (2025)
